Page 25 - Moreno Valley City Communications Plan
P. 25
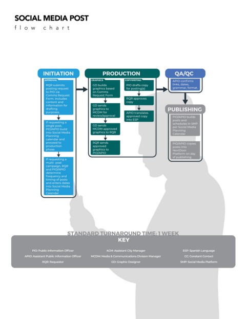
SOCIAL MEDIA POST
flow chart
INITIATION PRODUCTION QA/QC
APPROVAL GRAPHICS COPYWRITING APIO confirms
RQR submits GD builds PIO drafts copy links, dates,
posting request graphics based for posting(s) grammar, format.
to PIO via on Comms
Comms Request Request Form
Form. Includes RQR approves
content and copy
information for GD sends
drafting graphics to PUBLISHING
purposes. MCDM for APIO translates
review/approval approved copy PIO/APIO builds
into ESP posts and
If requesting a schedules in SMP
single post, GD sends per Social Media
PIO/APIO build MCDM-approved Planning
into Social Media graphics to RQR Calendar
Planning
calendar and
proceed to RQR sends PIO/APIO copies
production approved posts into
phase. graphics to NextDoor
PIO/APIO Platform on day
of publishing
If requesting a
multi- post
campaign, RQR
and PIO/APIO
determine
frequency and
timing of posts
and enters dates
into Social Media
Planning
Calendar
STANDARD TURNAROUND TIME: 1 WEEK
KEY
PIO: Public Information Officer ACM: Assistant City Manager ESP: Spanish Language
APIO: Assistant Public Information Officer MCDM: Media & Communications Division Manager CC: Constant Contact
RQR: Requestor GD: Graphic Designer SMP: Social Media Platform

